18133645964

安徽合肥技师学院2026年招生简章

发布时间:2026-04-02

一、学校简介

安徽合肥技师学院于1982年建校,是安徽省人民政府批准设立的全日制技工院校。学院位于合肥市新站高新区职教城梦溪路868号,占地面积497.75亩,建筑面积26.83万平方米,在校生约7000人,下设现代制造系、汽车工程系、现代服务系、数字与信息化技术系,开设有数控加工、新能源汽车检测与维修、机电设备安装与维修、工业机器人应用与维护等27个专业,建有智能制造、汽车维修、机电一体化、工业机器人等各类实训室76个。

在合肥市委市政府和省、市主管部门的坚强领导和大力支持下,学院始终坚守技能育人,技能成才的初心使命,以培养高素质技能型人才、服务地方经济发展为宗旨,走校企合作融合发展之路,取得了丰硕的办学成果,先后获批国家重点技工学校、国家中等职业教育发展改革示范校、国家高技能人才基地、安徽省高水平技师学院、全省首批技工院校职业技能等级认定机构、全省退役士兵定点培训机构、安徽省示范性公共实训基地,2022年被安徽省总工会认定为“安徽工匠学院合肥校区”。

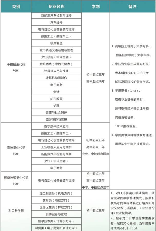
二、招生计划

三、资助政策

国家奖学金:最高6000元/年。

学院奖学金:覆盖30%学生,最高10000元/年。

企业助学金:合作企业提供专项资助,优秀学生可获实习津贴。

四、学校地址

安徽省合肥市新站高新区职教城梦溪路868号




上一个:暂无
下一个:安徽合肥技师学院招生办老师电话
安徽合肥技师学院 地址:安徽省合肥市新站高新区职教城梦溪路868号
电话:18133645964 联系人:安徽合肥技师学院qq:1127485831 邮箱:1127485831@qq.com